
NextCast is an experimental plugin system that reduces the friction involved with doing static analysis and metaprogramming within NextJS applications. It's built on top of Webpack, BabelJS, Jscodeshift, and ESLint.
A plugin can collect static information about source code, generate helpful artifacts like JSON files and TypeScript interfaces, pipe domain-driven errors and warnings into ESLint, and rewrite code (webpack loader style) during the build process. Plugins define their logic within three different phases:
Collector phase (sync, series): Collect information about NextJS source code via static analysis. Used for accummulating data based on babel traversals. Each plugin's collector runs in the order the plugins were defined, making it easy for plugin authors to leverage collected data from a "base" plugin, third party or their own.
Builder phase (async, parallel): Uses the data collected in the collector phase in combination with any number of possible internal or external data sources to produce useful information to lend our rewrite logic. Each plugin's builder phase will run in parallel.
Rewriter phase (async, series): Uses gathered information and artifacts to queue rewrites. Each plugin's rewriter must await the previously defined plugin's rewriter to run, which means plugin authors should only use async code for things like filesystem access.
NextCast enables NextJS specific "meta-frameworks". JS frameworks often make use of a build tool like Webpack or a custom compiler like Svelte's to introduce magical properties, such as syntax or filesystem rules. To make these magical properites usable, frameworks package eslint plugins and rules so that errors are revealed before a build or compile step runs. NextCast is like a heavily watered-down and opinionated combination of webpack's loader system and eslint's custom rule api that only works for NextJS. I'm dog-fooding it for future libraries and personal development enhancements. Follow me on twitter if you're interested in reading more about how I use NextCast.
During any phase, plugin authors can call a function to report errors or warnings as they detect them. These errors are automatically piped into ESLint when eslint-plugin-nextcast is installed and configured. Note: for NPM >= 7 users, eslint-plugin-nextcast is automatically installed via npm i -D nextcast.
I'm leaving the API specifics out of this post. Please refer to the official readme for more info. And give it a star if you think its useful š. If you're interested in a deeper dive where I outline the problem I was trying to solve and how it led to the creation of NextCast, continue reading.
For more context, feel free to read my last post about injecting dynamic data into a static website. But for now, I'll jump to the relevant section where I created the following React hook:
const somePreloadedData = usePreloadedData("some_preloaded_data");
In the code above, usePreloadedData implements client-side access to data injected at the "edge". The point of the hook was to encapsulate the process of grabbing the correct data from the HTML, as well as to provide some type information so that I wouldn't try to access data that wasn't there. The original post linked to a working Github repo if you're interested.
But as the amount of dynamic data I needed across all of my pages grew, my naive experimental code didn't include a means to selectively load a subset of the data on smaller pages.
For most websites, I would probably create a simple JSON manifest file, lets call it PreloadManifest, which would map route names to data sources that we want to preload for the given route. PreloadManifest's type signature would look something like this:
type RouteName = string; type DataSource = string; type PreloadManifest = Record<RouteName, Array<DataSource>>;
When an HTML file is requested for a given route, the Cloudflare Page Function could figure out which types of data it needs to preload by looking up the array of DataSource strings associated with the route, make the appropriate requests, and inject the responses into the HTML's head. Problem solved.
One of the nice aspects of writing React components is that we can encapsulate and re-use logic across screens. A common debate amongst React developers is whether or not components should dictate the types of dynamic data they need, or whether they should explicitly subscribe to data sources declared higher up in an app's render tree. Until I had experience working with React Query, I fell into the later camp more often than not. But with React Query and similar libraries, it makes sense to encapsulate api requests within an individual component, since the cache and lifecycle state for a given api request is accessible across the entire render tree. With React Query, we can call the same data fetching hook any number of times across multiple components on a page and know that our request will only fire once. Encapsulation has almost no downsides here.
But if we rely on the PreloadManifest file to know which routes load which pieces of data, components need an awareness of where they're rendered, so that they don't accidentally try to access non-existent data via usePreloadedData.
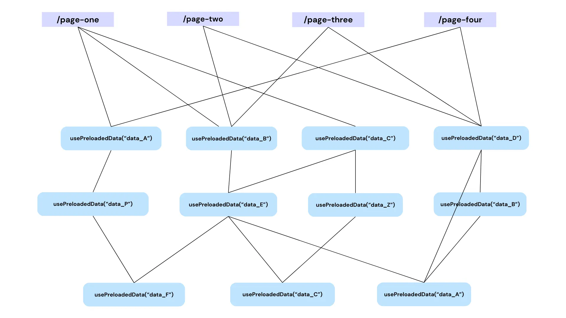
In the following visual, imagine each purple box is a NextJS route and each blue box is an arbitrary React component that needs access to some preloaded data. To keep it simple, each component in the visualized tree makes a single call to usePreloadedData('data_{A,B,A,...}'). Here's the challenge: track down all the data that a particular route requires and produce a PreloadManifest file:
Here's what I came up with:
{ "/page-one": [ "data_A", "data_P", "data_F", "data_B", "data_E", "data_C", "data_Z" ], "/page-two": ["data_B", "data_E", "data_F", "data_C", "data_A", "data_D"], "/page-three": ["data_B", "data_E", "data_F", "data_C", "data_A", "data_D"], "/page-four": ["data_A", "data_P", "data_F", "data_B", "data_D"] }
Now imagine an app with 10s (or 100s) of components spread across many different routes. The manual process of tracking down usePreloadedData calls is not a scalable solution to the problem.
One possible solution: programmatically crawl the source code of our NextJS app, and list all uses of usePreloadedData. Then maybe we could inspect each call's param and infer the types of data that a given route needs, making the creation of a PreloadManifest file straighforward. But, as I mentioned before, NextJS's file-based routing system means we probably need to crawl more than one entry file per route. Take the following NextJS app router folder structure:
app āāā about ā āāā team ā ā āāā page.tsx ā āāā layout.tsx ā āāā page.tsx āāā dashboard ā āāā (user) ā ā āāā layout.tsx ā ā āāā page.tsx ā āāā admin ā ā āāā layout.tsx ā ā āāā page.tsx ā āāā layout.tsx ā āāā page.tsx āāā layout.tsx āāā page.tsx
If we want to know which files contribute code to the final build output for the /dashboard/admin/ route, we have to understand a little bit about how NextJS nests layout files. With some exceptions, NextJS will nest each directory's layout and page file within the layout file of the parent folder. With that knowledge, let's strip away all the files from the above folder structure that do NOT contribute code to the /dashboard/admin/ route and look at what's left:
app āāā dashboard ā āāā admin ā ā āāā layout.tsx ā ā āāā page.tsx ā āāā layout.tsx āāā layout.tsx
Here lie the four entry files whose source code that we'll need to crawl:
app/dashboard/admin/page.tsxapp/dashboard/admin/layout.tsxapp/dashboard/layout.tsxapp/layout.tsx.Simple enough in the contrived case, but what about NextJS's template.tsx files, or intercepting routes, or route groups, etc. Not only do we need a way to crawl our source code to find all uses of usePreloadedData, but we also need a way to automatically inspect a NextJS app directory and determine which files contribute code to each particular page based on the rules laid out in the NextJS routing documentation.
And if that isn't complicated enough, there's another problem. What happens if a developer on the team gets clever and wraps usePreloadedData within another hook likeso:
const useCleverDataAccess = (dataField: UsePreloadedDataType) => { // developer's code // ... // ... const data = usePreloadedData(dataField); return { // developer's code // ... // ... data, }; };
Now the task of crawling the source code gets really complicated. We not only need to find calls to usePreloadedData, but we also need to find calls to useCleverDataAccess, since the wrapped version of usePreloadedData(dataField) doesn't use a string literal type as its param anymore, meaning we can't infer the type of data we're requesting unless we find the useCleverDataAccess calls. And what if someone decides to wrap useCleverDataAccess, and so on and so forth š¤Æ. At minimum we would need to combine any solution with a linter rule to prevent calling usePreloadedData with any non-string literal argument.
In summary, to generate a PreloadManifest file from our NextJS source code, we need:
usePreloadedData.usePreloadedData hook with non-string literal types.Long story short: I spent way too much time creating these three pieces of required functionality, and after some twists and turns, the result was my first NextCast plugin.
I recommend reviewing the NextCast plugin that solves the problem of generating our PreloadManifest file in the following repo: github.com/interbolt/nextcast-demo. The code is heavily commented and the demo repo's README points out all the relevant files that make the plugin work. Clone it likeso:
git clone https://github.com/interbolt/nextcast-demo.git && cd nextcast-demo
If you just want a high level overview of how it works, here's a brief description of each phase that the plugin defines:
The collector phase: In this phase, we use NextCast's api to loop through all the files that contribute code to a given route and save every use of usePreloadedData that we find. If we find a use of usePreloadedData where its first param is not a string literal, we report an error.
The builder phase: In this phase, we convert the collected information about usePreloadedData calls and generate a JSON representation of our final PreloadManifest file.
The rewriter phase: And finally, in this phase we use a template string to create the final PreloadManifest Typescript file and add it to our source code using the Api.dangerouslyQueueRewrite function.
Any errors reported will cause the NextJS build to fail and ESLint errors like the following to show up:
With the above plugin, we can now write usePreloadedData hooks within any component we want and we won't need to manually keeping track of the data that the route needs. Our new NextCast plugin builds a PreloadManifest file that our Cloudflare Page Function can use to load the correct data before the page is rendered. Data fetching encapsulation at the component level is back on the menu.
I really hope that you enjoyed the article and that you follow along with NextCast's development. The library is still in alpha development, so the API is subject to change.
I try to write these types of articles once every week or two. If you're interested in reading more about NextCast, or some other rabbit hole I wander down, follow me on twitter.